Eğer Windows'un siz bilgisayarınızı kullanırken asla ve asla güncelleme yapmaması gerektiğini düşünüyorsanız, Londra'daki University College tarafından yapılan bir çalışma sizinle aynı fikri savunuyor.

93 katılımcı üzerinde yapılan anket sonucunda araştımacılar Windows 10 Home sürümünün sunduğu Windows Update güncelleme deneyiminin sinir bozucu olduğu sonucuna ulaştı. Bunun sebeplerinden birisi kullanıcıların Microsoft tarafından sunulan güncelleme araçlarına aşina olmaması. Araştırmacılara göre Windows, kullanıcılara güncelleme konusunda da oldukça sınırlı seçenekler sunuyor.
Araştırmada görev alan üç bilim insanı Jason Morris, Ingolf Becker ve Simon Parkin; Windows 10 gibi işletim sistemlerinin güncelleme süreci adına gerekli olan yeniden başlatma işleminin yapılması için kullanıcılardan izin almalı.
Araştırma bununla birlikte güncelleme sağlamanın önemli bir durum olduğunu da kabul ediyor. Ancak Microsoft, bu önemli görevini yerine getirmek için zaman seçimi konusunda baskın etken olarak rol oynamayı tercih ediyor ve kullanıcılar, kendi bilgisayarları üzerinde daha az kontrol sahibi oluyor.

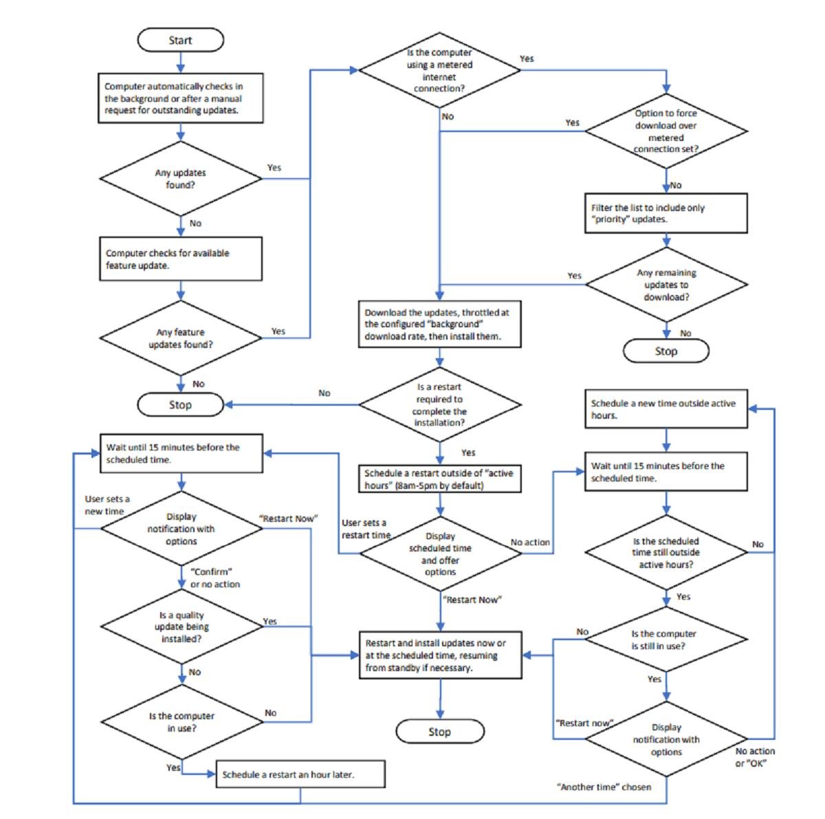
Araştırmanın sonucu ise oldukça net: Kullanıcılar, güncellemeler hakkında daha fazla bilgi sahibi olmalı ve güncelleme süreçlerinin ne zaman yürütüleceği, kullanıcıların kontrolünde olmalı. Bu sebeple Microsoft'un Windows güncellemeleri için hiçbir zaman bir kişisel bilgisayarı aktif kullanım söz konusu iken yeniden başlatmaması gerektiğini belirten araştırmacılar, sistem güncellemelerinin gerekliliğin çoğu kullanıcı tarafından bilindiğini ancak Windows'un hiçbir zaman kullanıcıları güncellemenin gerekli bir güvenlik yaması mı yoksa bir özellik güncellemesi olduğu ya da güncelleme sürecinin ne kadar sürebileceği konusunda bilgilendirmediğini belirtti.
Hatırlatmak gerekiyor ki araştırmacıların dikkat çektiği bazı eksiklikler üzerinde çalışan Microsoft, yeni Insider sürümlerinde bu özellikleri test ediyor. Örneğin yeni Windows 10 Nisan 2019 (19H1) güncellemesine ait beta yapılarında bulunan yeni bir özellik, Windows'un gerekli bir güncelleme olduğunu kullanıcıya görev çubuğundaki bir sembol aracılığıyla belirtmesini sağlıyor.
Microsoft'un güncellemeler konusunda kat etmesi gereken uzun bir yolun olduğu bariz. Örneğin ankete katılan kullanıcıların %28'i, Windows kullanıcılarının istedikleri saatlerde güncelleme işlemini duraklatmasını sağlayan Aktif Saatler özelliğinden habersiz. Ancak Windows 10 kullanıcıları adına var olan en büyük sorun, Windows Update için Windows 10 Pro kullanıcılarına Windows 10 Home kullanıcılarına sunulan kontrollere kıyasla çok daha detaylı kontrollerin sunuluyor olması. Bir Windows 10 Home kullanıcısı için Windows 10 Pro sürümüne yükseltmenin bedelinin 99 dolar olduğu göz önüne alındığında bu büyük bir sorun. Bir Windows 10 Pro güncellemesini 30 gün boyunca erteleyebilme lüksü, hiçbir zaman Windows 10 Home kullanıcılarına sunulmamış bir lüks.